
►作者:刘明律师团队
引 言
近日,重庆工商大学的一名学生在名为“工商秘密”的匿名bot上,匿名投稿指责法学院老师胡x“刻薄”“媚男”。帖子发布后,在网络上引起轩然大波。
近年来,网络名誉侵权呈现线上化、匿名化、传播快速化趋势,杭州取快递女子被造谣出轨、某知名冰激凌品牌被造谣含有致癌物质等案例频发。重庆工商大学这一事件,再次印证网络空间已成为名誉权侵权的高发地带。一条不实言论、一张篡改的图片、一段恶意剪辑的视频,便能借助网络传播的即时性与广泛性,不但会损害个人尊严,亦会让企业面临品牌公信力崩塌、销售额暴跌、合作终止的危机,甚至引发巨额经济损失与长期经营困境。
本文结合现行法律规定与实务经验,细致梳理网络名誉权侵权的维权路径,希望可以助力企业和个人有效捍卫合法权益。
一、名誉权的法律边界与网络侵权特征
名誉权是民事主体依法享有的人格权,以其品德、声望、才能、信用等社会评价为保护客体。这种社会评价不仅关系到个人的尊严和社会地位,还关系到自然人和法人的商誉。
企业名誉权的核心为商业信誉与商品声誉,涵盖企业的经营资质、产品质量、服务水平、行业口碑等社会评价,直接关联企业的市场竞争力与超额利润获取能力,属于法律意义上名誉权的重要组成部分,受法律同等保护。
《中华人民共和国民法典》第一千零二十四条规定:“民事主体享有名誉权。任何组织或者个人不得以侮辱、诽谤等方式侵害他人的名誉权。”
在传统的法律框架下,名誉权保护的是个人在现实生活中的社会评价;如今网络技术高速发展,名誉权的保护范围已经延伸到网络虚拟空间,其侵权行为呈现三大典型特征。
点击添加图片描述(最多60个字) 编辑

二、名誉维权前置攻防策略
无论选择民事、行政或刑事维权路径,系统、可回溯的案前布局,均构成个人名誉、商誉救济能否高效落地的决定性变量,务必认真对待。
(一)民事维权证据准备
1.将“网络痕迹”转化为“合法证据”
证据的“真实性”“合法性”以及“关联性”是被法官采信的核心要件。实践中,微信聊天截图、手机录屏等电子数据,常因缺乏有效佐证而难以直接作为定案依据,需通过以下方式规范固定:
(1)截图与录屏的操作要点
一是注重截图规范。需确保画面完整,避免马赛克、局部遮挡等影响信息完整性的情形;截取聊天记录时,须保持内容连续性,不得仅截取对己方有利的片段,应呈现完整对话流程;同时需同步截取双方微信账号主页(含账号名称、头像、微信号等信息),以佐证聊天主体的真实性。
(以下图例为示范,为保护编者个人隐私已经打上马赛克,但是被侵权者将聊天记录作为证据提交时,不应当打马赛克)


二是注重录屏规范。建议自软件登录界面开始录制(而非仅录制侵权结果),录制过程中需完整展示个人平台账号的实名信息(如实名认证页面、绑定手机号等),以关联账号主体;对于侵权账号,需完整录制其资料页(含账号名称、头像、简介)及侵权内容全貌,对侮辱性语句、虚假事实描述等核心信息,应停留2~3秒确保录制清晰;此外,还需录制侵权帖子的浏览量、点赞量、转发量(证明传播范围),以及评论区的负面评价(佐证社会评价降低)。
(2)借助电子证据固定工具
可使用 “权利卫士” 等具备可信时间戳认证功能的 APP,其核心原理是通过时间戳技术对电子证据进行即时固定,相当于为电子证据配备 “电子公证员”,能第一时间证明证据的生成时间与内容完整性,具备法律效力。相较于传统公证,此类工具成本更低、操作更便捷,但应用场景仅限电子证据固定,对线下合同签署、实物交易等行为无法实现存证。
2.明确被告身份信息
依照我国民事诉讼法的规定,起诉必须有明确的被告。想要维权,必须弄清楚被告的身份信息。在网络空间中,侵权人大多使用虚拟的身份进行活动,这也加大了查清侵权者真实身份的难度。在网络名誉侵权中,可以按照以下两种情形锁定主体。
情形一:侵权人为身边人(如亲戚、朋友、同学)
可结合侵权人发布的生活细节、社交关系等信息推测其真实身份;若已掌握姓名、家庭住址、联系方式等初步信息,可委托律师向公安机关申请调取其完整户籍信息。
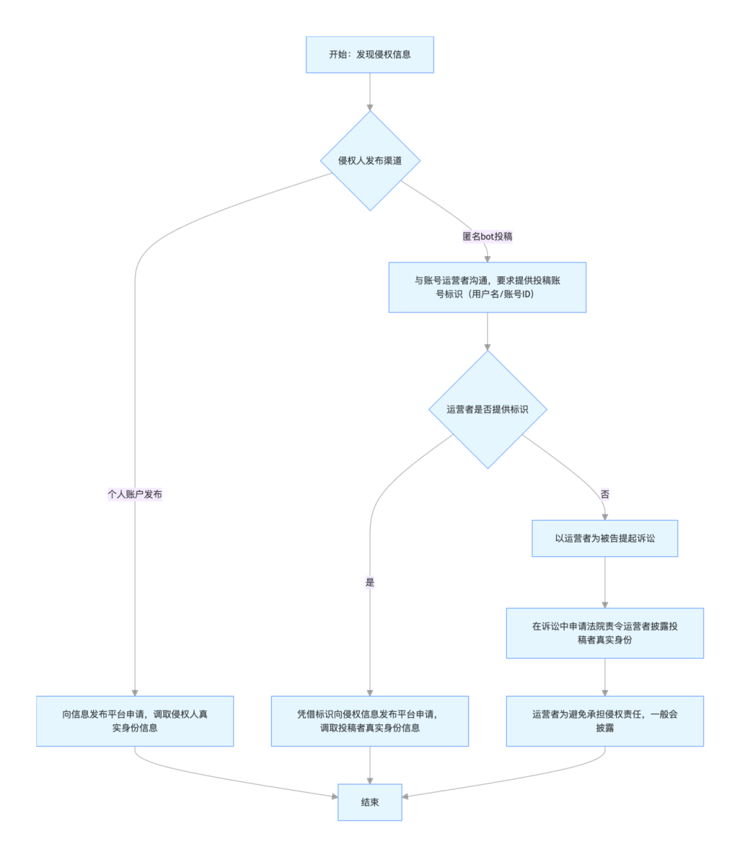
情形二:侵权人为互联网用户(如侵权者个人账号或者匿名投稿)
如果侵权人在个人账户进行发布,可以向信息发布的平台申请调取侵权人的真实身份信息。
如果侵权人在匿名bot上进行投稿,先与账号运营者沟通,要求其提供投稿账号(如用户名、账号ID),再凭借该标识向侵权信息发布平台申请调取投稿者的真实身份。若运营者拒绝提供,可先行以运营者为被告提起诉讼,在诉讼中申请法院责令其披露投稿者的真实身份(运营者为避免承担侵权责任,一般都会选择披露)。

(二)行政维权证据准备
行政维权中被侵权者首先要做的仍然是固定相关证据,具体的固定方法可以参考上文中的论述,此处便不再展开。在证据准备充足后,被侵权者应当明确侵权者的身份。相比于民事维权需要知道侵权者真实的身份信息,行政维权时需求降低,只需要能够指向具体的侵权账号或者侵权来源,并不需要提交账号运营者、信息发布者的真实身份信息,当然,被侵权者能够提交真实身份信息时,反而可以加快维权的进度和效率,尽早结束侵权行为。
其次,需要明确维权对象和核心诉求。具体而言,就是弄清楚对方的行为属于哪一种侵权,是简单的侮辱谩骂,还是捏造事实进行诽谤,或者是恶意泄露了你的个人隐私。围绕不同的侵权行为,适用合理的法条依据,能够提高行政机关对案件的信任度。被侵权者还需要明确你这次维权主要想达到什么目的,是坚决要求平台删除所有侵权内容并封禁对方账号,还是希望追究发布者更深层次的法律责任。先把这些关键点想清楚,后续与有关部门沟通时才能有的放矢。
接着,被侵权者还应当了解处理这类问题的主要政策和负责部门。现在网信办和相关机构加大了对网络侵权治理的重视程度,同步出台许多规定,强调要重点打击“网络暴力”“编造丑化抹黑信息”等行为。被侵权者应当提前查阅一下相关的政策精神,围绕政策方针与行政机关沟通。
最后,建议撰写一份简明扼要的投诉文书,文书中应把事情的前因后果、对方的侵权事实、你所掌握的证据以及你的具体诉求,清晰、有条理地陈述清楚。
(三)刑事维权证据准备
除上述阐述到的证据与文书准备外,在法律定性方面,需准确判断案件可能涉及的罪名。网络名誉权犯罪主要涉及诽谤罪或侮辱罪,若涉及个人信息违法处理还可能构成侵犯公民个人信息罪。
另特别需要注意的是,诽谤罪、侮辱罪通常属于“告诉才处理”的自诉案件,需要被侵权者自己向法院起诉。但若出现被害人精神失常、自杀等严重后果,或案件引发网络秩序严重混乱的情形,则依法可以转化为公诉案件,由公安机关立案侦查。
三、名誉维权路径指引
(一)民事维权指引
1.是否存在侵权行为
根据《中华人民共和国民法典》第一千零二十四条的规定:“任何组织或者个人不得以侮辱、诽谤等方式侵害他人的名誉权”,本条表明侵权行为主要表现为“侮辱”“诽谤”。
“侮辱”的含义为以语言、文字、视频等方式公然贬损他人人格(如使用辱骂性词汇、发布丑化他人的图片);“诽谤”的含义为故意捏造并散布虚构事实(如编造 “出轨”“欠债不还” 等虚假信息),足以破坏他人名誉。
同时,侵权行为还应当满足两项关键条件:
首先是指向性,侵权行为需要指向特定主体,认定标准是普通社会公众可以合理识别,即通过侵权行为描述的职业、身份、外貌等特征,可以识别到特定人。例如,近期的重庆工商大学事件,该学校的学生在匿名bot投稿,声称“法学院”“胡X老师”“女强人”,根据上述三个标签,很容易让普通公众锁定其投稿的对象为重庆工商大学法学院的胡霞老师,因此其行为满足了指向性这一要件。
其次,侵权行为应当是公开的,即名誉侵权行为必须让第三人知晓,名誉权侵害的本质是个体的社会评价。因此只有在第三人知晓名誉侵权行为时,被侵权者的社会评价才有可能被降低。如果名誉侵权行为只发生在两个主体之间,例如侵权人与被侵权者在微信私聊中互相贬损对方,信息没有传播到第三人乃至社会,自然无法导致对方的社会评价降低,更无法构成名誉权侵权行为。具体到本案中,侵权者将诽谤信息发布至公开的微博平台账号,能够被第三人乃至众多网友知晓,满足了公开性的要件。
2.是否存在“社会评价降低”的损害结果
损害结果的核心是“被侵权者的社会评价降低”,在名誉层面的损害结果是侵权信息传播范围广(如高浏览量、转发量),评论区充斥负面评价,导致被侵权者遭受误解、非议。但如果帖子的评论区充斥着维护被侵权者人格的评论,那么其是否存在损害结果呢?我们认为损害结果仍然存在,评论区的正面评论只能证明这一部分人没有因为侵权人的行为降低对被侵权者的评价,但仍存在部分人因为帖子的内容而产生消极评价,只是在判断损害结果时,可以视情况减少损失。
在心理层面的损害结果表现在被侵权者可能因侵权行为出现持续焦虑、抑郁、社交恐惧等问题,严重影响心理健康,但是被侵权者需提交医院诊断记录、心理测评报告佐证该侵权结果的发生。
在利益层面的损害结果表现在被侵权者可能因名誉受损错失就业机会、失去晋升空间,或导致商业合作终止、客户流失等财产损失。例如“杭州取快递女子被造谣出轨快递小哥一案”,当事人因为该谣言导致被单位开除,事后长时间找不到工作,这种就业机会的丧失也属于损害结果的一种。若本案中,胡老师因为侵权者的诽谤行为失去工作,那么就业机会的损失也可以作为损害结果进行起诉。
3.行为与结果之间是否存在因果关系
名誉权侵权构成要件中的因果关系,具体是指能够证明侵权者实施的名誉侵权行为,导致了被侵权者的客观社会评价降低。在实务中,因名誉权纠纷的损害结果直接表现为社会评价的降低,而侵权行为的具体内容往往会在降低过程中直接出现,因此一般通过侵权行为与损害后果之间的时间顺序就可以判断,故此处不再赘述。
4.侵权人是否具有主观过错
主观过错是侵权责任的重要构成要件之一,其主要分为故意与过失两种,具体到网络名誉侵权行为。故意是指侵权人明知是不实言论、虚假言论,仍然在互联网平台发布,主观上存在侵权的故意。而过失是指行为人在没有直接故意的情况下,实施了侵权行为。互联网用户作为信息内容的发布主体,在发布涉及他人的信息时,应当履行合理的审查注意义务。如果用户无法证明自己已尽合理审查注意义务,即认定为过失。
特别需要注意的是,网络平台作为技术服务主体,需要处理海量信息,难以精准辨别每一条内容的真实性,因此不应当对其有过高的审查注意要求。只要能按照“通知-删除”规则,即平台若收到侵权通知后及时删除信息,不认定有过错;若未及时处理导致损害扩大,需对扩大部分承担连带责任。
(二)行政维权指引
1.向网信部门举报
被侵权者可以向当地网信部门举报侵权者的侵权行为,具体准备材料可以参考上文中提到的案前证据准备。依据《中华人民共和国网络安全法》第六十八条的规定,网信部门可对违规账号采取暂停更新、下架视频、禁言,甚至永久封禁等措施。因此,被侵权者可以向网信部门投诉。应当提交投诉文书、证据清单、初步固定的证据材料。
同时,被侵权者还可以向涉事短视频平台提交书面通知,要求平台立即删除、屏蔽相关网暴内容,并断开链接。如果平台在收到通知后24小时内未及时处理,导致损害后果扩大,那么平台需要对损害扩大部分承担连带赔偿责任。通过行政举报,给平台和主播“双重罚单”,能有效斩断网暴传播链,防止更多人受到伤害。
2.向公安举报
普通个人以及被侵权的公司高管人员可以依据《中华人民共和国治安管理处罚法(2025年修订)》第四十二条,向公安控诉侵权者公然侮辱他人或者捏造事实诽谤他人的或者偷窥、偷拍、窃听、散布他人隐私。
当然,维权过程中难免需要经历一定的流程与时间,被侵权人应当通过现场或者电话的渠道,多与民警沟通,督促民警推进案件。在整个过程中,请务必坚持依法、理性维权,确保自己的每一步行动都在法律框架之内,这才是最有力也是最安全的武器。
当侵权行为指向的对象为公司整体,如造谣公司的产品质量危害人体健康成分,公司则可以依据《中华人民共和国治安管理处罚法(2025年修订)》第二十九条,举报侵权者以散布谣言,或者“其他方法”故意扰乱公共秩序。
散布谣言,是指捏造没有事实根据的谣言并向他人进行传播的行为。而公共秩序则是指上述行为的客观后果是引起群众恐慌,干扰了国家机关以及其他单位的正常工作,扰乱了社会秩序。例如导言中谈到的冰激凌成分致癌案例,这种谣言足以引起社会群众关于身体健康的群体性恐慌,进而实现扰乱公共秩序的目的,所以企业自然可以依据本条向公安机关举报维权。
3.向市场监督管理局举报
当造谣主体为具有竞争关系的经营者,《中华人民共和国反不正当竞争法(2025年修订)》第十二条规定:经营者不得编造、传播或者指使他人编造、传播虚假信息或者误导性信息,损害其他经营者的商业信誉、商品声誉。
例如,上海云端洗烫设备集团有限公司以洁希亚国际洗衣F76店为背景拍摄视频,称该店“客户说他们洗得不干净”“设备坏了没有人处理”“开了几个月就关门了”,并将上述视频发布至“UCC国际洗衣招商总部”微信视频号,传播不实内容诋毁北京洁希亚洗染技术有限公司。拍摄传播视频诋毁竞争对手的行为,显然影响了竞争对手的商誉,最终侵权公司被宝山区市场监管局责令停止违法行为,合并罚款人民币11.5万元(本罚款还包含云端洗烫设备集团虚假广告的罚款)。
传统行业中,竞争关系按“商品/服务类型、地域、客群”判断(如北京的连锁餐饮与上海的连锁餐饮,若客群无重叠,可能不认定为竞争关系);但互联网行业中,竞争关系突破“同业限制”,“竞争关系”不限于同行业经营者之间的直接竞争关系,只要实质上存在以不正当手段争夺交易机会、损害其他经营者直接或潜在竞争利益的可能性,即可认定经营者之间存在竞争关系。向市场监管局举报时,需额外收集双方存在竞争关系的证据。
(三)刑事维权指引
作为企业来说,可以向司法机关控告侵权者构成损害商业信誉、商品声誉罪,对于个人而言可以向法院提起侮辱罪、诽谤罪的诉讼,当上述两罪都被驳回时,还可以尝试进行寻衅滋事罪的控告。
需要注意的是,在刑事控告或者自诉中,被侵权者应当确认该侵权行为确实触犯刑法,应当承担刑事责任。不得歪曲、虚构事实去控告、自诉侵权行为,否则被侵权者可能被依法追究相应的法律责任。
四、结语
网络不是法外之地,每一条发言、每一次转发都可能承担法律责任。重庆工商大学的事件再次提醒我们,无论是个人还是企业,名誉权都是不容侵犯的合法权益。
当名誉权遭受侵害时,无需慌乱,根据本文所列方法,就能有效捍卫自身权益。同时也需谨记,网络言论有边界,发布涉及他人的信息前,多一份审慎核实,少一份主观臆断,既是对他人的尊重,也是对自己的保护。
团队简介

刘明 律师
京师律所(全国)刑事专业委员会理事。某直辖市公安局公安工作经验,担任某头部互联网企业华东区域合规监察负责人五年。长期专注于企业反舞弊和商业秘密保护研究,为企业提供包括合规建设、反舞弊调查、商业秘密调查等法律服务。
刘明律师具有深厚的刑事控告理论和实战功底,在针对各种类型案件线索抽丝剥茧、寻找突破点,并固定证据方面尤为擅长,并因此保持较高的控告成功率,帮助委托人挽回损失,获得客户一致好评,具有良好的业内口碑。

张倩文 团队顾问
某直辖市公安局公安工作经验,调查取证经验丰富,在控告的证据取证精准度、以及辩护角度突破性方面具有专长。具备丰富的知识产权、金融类等犯罪辩护实务经验。
